楼市旺季即将来临,不知道要买房的你们是不是也在等待这个大好时机,俗话说”机会是留给有准备的人”纵观近几年房地产市场,每一年都有唱空也有利好,但是机遇往往在一瞬之间。
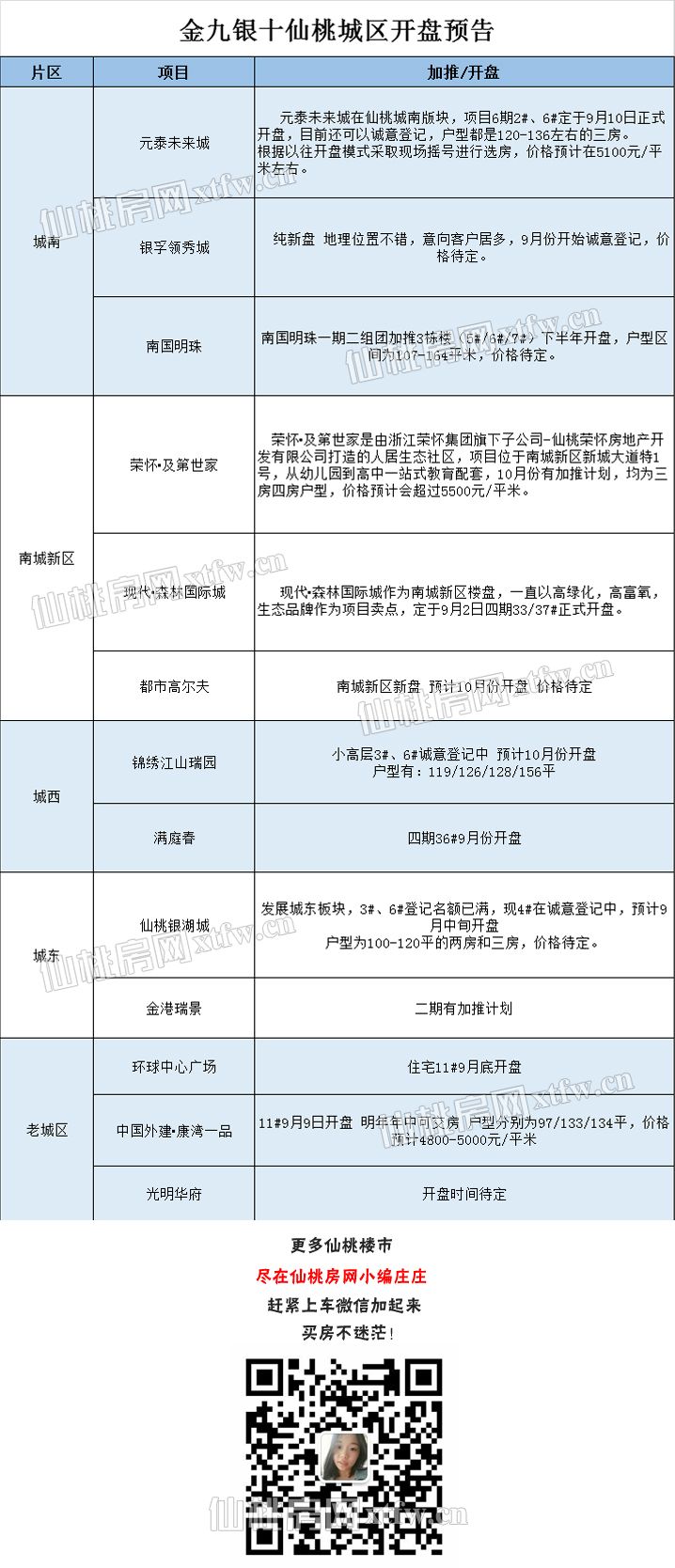
2017是仙桃楼市大火的一年,“楼市热情不减、房源紧张、销售创历史新高”等就能大致形容其销量火热程度了,城市发展、多处限购、土拍明显减少等多种原因,导致仙桃成交量一路攀升。买房跟着大部队走,就要提前把功课做足!小编盘点了今年9月-10月份仙桃各大楼盘预计加推房源情况,希望能给大家作为参考。

从此图表可以看出,选择在“金九银十”加推/开盘的楼盘不在少数,仙桃城区东西南北片区楼盘均分天下,在此期间预计将超4000套新房入市,充裕仙桃库存,仙桃楼市迈入新阶段,下半年房价趋于平稳。
你觉得“金九银十”是今年最好的买房时机吗?欢迎在论坛下面留言说出你的观点。更多关于:购房知识、购房技巧、楼盘信息、楼盘优惠、楼盘综合比较、购房推荐、陪购买房、砍价优惠添加小编微信(xtfw123)……
