2019年对于中国房地产市场来说是不平凡的,在中央多次重申房住不炒的背景下,房地产调控政策持续从严,“一城一策”稳步落实,楼市已进入“双向调控”阶段。目前全国房地产市场进入新时期,房价回归理性。与此同时,住房租赁市场加快发展,住房制度改革进一步推进,房地产长效机制建设取得实质性进展。我们一起来看看,今年全国和仙桃本地都发布了哪些重要的楼市政策?
年度热点政策:
12月
央行推动存量浮动利率贷款的定价基准转换为LPR
11月
深圳144㎡以下住宅取消“豪宅税”
10月
三亚、长沙、燕郊、天津、南京现“限购松动潮”
9月
住建部表示将建立建筑市场主体黑名单制度
8月
东莞推出史上最严“禁墅令”
7月
多城密集上调首套房贷利率
6月
父母将房屋产权无偿赠与子女免征个税
5月
国家发改委表示放宽落户不等于放松房地产调控
4月
中央政治局会议44字定调房地产市场
3月
石家庄“零门槛”落户
2月
国务院印发《粤港澳大湾区发展规划纲要》
1月
1月4日央行首次全面降准

回顾2019年仙桃楼市政策
No.1楼市降温,房价走势趋缓
回顾今年全国楼市发展趋势,用“降温”一词来形容一点也不为过。
数据显示,2019年全国楼市不论是在商品房销售面积,还是销售额来看,全年都呈现了稳步增长的态势。
但对比历史数据来看,降温趋势明显。2019年1-11月,全国商品房销售总面积809287万平方米,对比2018年同期813962万平方米的销售面积,同比下跌约0.05%。
事实上,全国楼市降温态势从年初就已经显现。1-2月,全国商品房销售总面积约14102万平方米,同比去年下降3.6%,而这一下滑趋势持续到了9月才出现逆转。
No.2房贷利率换锚
8月20日,新的LPR报价方式正式实行,要求以LPR定价来作为发放贷款。
随后,公开“降息”消息接踵而至,中期借贷便利利率(MLF)、贷款市场报价利率(LPR)相继下调。

11月5日,MLF利率较之前下调了5个基点,从之前的3.3%下调至3.25%。十五天后,1年期和5年期LPR利率分别下调0.05%。LPR下调与贷款利率挂钩,而5年期贷款基本是属于房贷,因此本次的LPR利率下调也有助于降低刚需购房群体房贷成本。
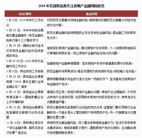
No.3融资收紧
2019年4月,中央政治局会议释放地产融资收紧政策信号。5月,银保监会下发《关于开展“巩固治乱象成果促进合规建设”工作的通知》。7月,发改委要求房企发行外债只能用于置换未来一年内到期的中长期境外债务,房企海外发债融资环境紧缩。8月,多家银行收到窗口指导,要求房地产开发贷额度控制在2019年3月底时的水平。

从全年来看,发改委、央行、银保监会陆续出手对房地产信托、房企海外发债、银行房地产业务等融资环节释放加强监管信号。
No.4多地调整棚改政策
2019年“两会”时,多地下调棚改目标。
根据“新三年棚改计划”,2018年-2020年将改造各类棚户区1500万套。继2018年后,2019年、2020年棚改目标预计完成920万套,年均460万套,相比于之前目标有所降低。
同时,2019年,政府购买棚改模式取消,鼓励国开行、农发行对收益能平衡的棚改项目继续贷款。
No.5抢人大战
从全国范围看,2019年超过160个城市对外发布了各种类型的人才政策,与2018年同期相比上涨幅度超过40%,大部分城市人才政策和住房政策有关联,内容包括针对特定的人才予以放宽购房资格、调整限购条件、增加购房、租房补贴等。

另外,有超30个城市陆续出台了新的落户政策,广东、黑龙江、浙江、江西等省均在其列。天津、深圳、广州、佛山、成都、西安、南京、宁波、马鞍山、长沙等市,相继对人才政策、住房购买及销售行为等做出规定。
No.6推进老旧小区改造
住建部会同发展改革委、财政部联合印发《关于做好2019年老旧小区改造工作的通知》,全面推进城镇老旧小区改造。其中包括推动地方创新改造方式和资金筹措机制等。
按照“业主主体、社区主导、政府引领、各方支持”的方式统筹推进,采取“居民出一点、社会支持一点、财政补助一点”等多渠道筹集改造资金。
No.7集体土地入市
今年8月,十三届全国人大常委会第十二次会议表决通过了关于修改《中华人民共和国土地管理法》、《中华人民共和国城市房地产管理法》的决定。
其中,集体经营性建设用地入市是这次《土地管理法》修改的最大亮点。规定农村集体建设用地在符合规划、依法登记,并经三分之二以上集体经济组织成员同意的情况下,可以通过出让、出租等方式交由农村集体经济组织以外的单位或个人直接使用。
No.8公积金调整
公积金,与人们购房、租房息息相关,因此也备受关注。
据不完全统计,今年全国有74个城市先后推出了公积金新政,主要涉及公积金贷款年限、限制异地购房公积金提取等方面。
2019年4月15日起,国管公积金新政正式执行,对二套房贷款实行“认房又认贷”。
No.9发展住房租赁市场
7月,财政部、住建部发布《2019年中央财政支持住房租赁市场发展试点入围城市名单公示》,明确北京、长春等16个城市进入2019年中央财政支持住房租赁市场发展试点范围。
将大力发展和培育住房租赁市场,总结推广12个城市住房租赁试点的经验,落实各项支持政策,增加租赁住房有效供应,着力解决新市民等群体的住房问题。
No.10楼市调控延续“房住不炒”
在人才引进、公积金调整等政策进行的同时,“房住不炒”、“因城施策”、“稳房价”仍然是主旋律。
12月,中央经济工作会议召开。在房地产政策方面,中央经济工作会议指出,要坚持房子是用来住的、不是用来炒的定位,全面落实因城施策,稳地价、稳房价、稳预期的长效管理调控机制,促进房地产市场平稳健康发展。
仙桃楼市相关政策
关于调整住房公积金贷款细则的通知
近期,全国房贷利率波动非常大,公积金便成了许多人购房首选的贷款方式。并且只有在仙桃连续正常缴纳一年以上社保,且社保缴费没有拖欠3个月(含3个月)以上的,还可申请办理个人缴纳公积金,无需单位接收。今年新增规定:仙桃公积金严禁随意扩大住房公积金用途,取消装修提取和装修贷款等不符合国家规定的使用政策。详细信息
汉江综合整治安置房建设项目正式开工!
汉江综合整治是一项集民生工程、安全工程、生态工程、畅通工程为一身的重大工程。从2016年开始,我市按照“两年筹备、一年搬迁、一年建设”的总体部署,以铁的决心,以抓铁有痕的力度推进汉江综合整治。详细信息
住建部发话!加强施工记录和验收资料管理
近国务院办公厅转发住房城乡建设部关于完善质量保障体系提升建筑工程品质指导意见的通知。通知要求,落实施工单位主体责任,建立质量责任标识制度,对关键工序、关键部位隐蔽工程实施举牌验收。加强施工记录和验收资料管理,实现质量责任可追溯。施工单位对建筑工程的施工质量负责,不得转包、违法分包工程。详细信息
总结
总体而言,2019年中央层面始终把握“房住不炒”定位、坚持“因城施策”原则,有关房地产金融的监管持续加强,房地产调控短期内不会放松。
地方层面,各地响应中央“因城施策”号召,政策密集出台,出现“双向调节”趋势。部分热点城市持续推进限购限售限价政策,维稳房价;部分存在去库存压力的城市,则以放宽落户政策、降低人才购房门槛或提供购房、住房补贴为主,进而达到定向放松的目的。
2019年即将过去,让我们期待更好的2020年!
更多关于:购房知识、楼盘信息、楼盘优惠、购房推荐、陪购买房、砍价优惠添加小编微信仙桃房网-庄庄2号(xtfw666)……
