
【导读】如今,卫浴行业的品牌众多,市面上的卫浴产品质量也是参差不齐,安全问题事件频出,卫浴业的消费投诉量居高不下,在这种情况下,我们消费者如何更好的选择洗柜、坐便器、花洒……等浴室用品呢?如何区分卫浴洁具的质量优劣?如何选择一款合适的卫浴洁具?这是每一个正在做装修的业主面对的普遍的问题。我们来到辉煌卫浴仙桃专卖店,负责人张兴将现场为大家解析卫浴的知识与选购。
【主讲】:张兴,仙桃辉煌卫浴负责人

【位置】:恒迪建材三期31栋
【本期主题】教你如何选购卫浴产品
怎么选浴室柜?怎么选马桶?怎么选花洒?想知道答案吗?
1. 卫浴洁具要包括:浴室柜、马桶、淋浴器
卫生间洁具的定位要依据三点来定:
A、卫生间尺寸的大小;
B、卫生间墙面的瓷砖颜色;
C、卫生间的光线采光分量。
2、浴室柜
衣柜是现代家庭装修不可或缺的设备,除了有普通面盆和洗手盆的功能外,还加了储藏和收纳的功能,大大的用了空间。在选浴室柜的时候,先要看自家卫生间的大小,不能选择太大的,把卫生间撑的太满,显得空间很小。
做为卫生间大的配件,浴室柜要先确定好安装位置,以便定位配套的水电,方便后期进行的安装,避免因为后期水位不对而要对水管和瓷砖进行改建,产生二次装修费用。
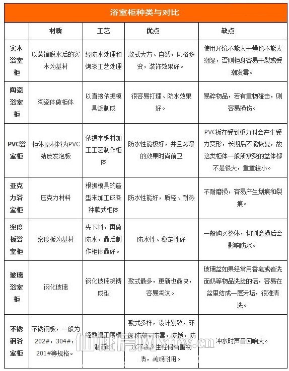
市面上的浴室柜多种多样,在选购之前,我们先来了解一下不同浴室柜的分类和点。
1、 先按照常见也是重要的材质构成来分,浴室柜大致可以分为实木浴室柜、陶瓷浴室柜、PVC浴室柜、亚克力浴室柜、密度板浴室柜、玻璃浴室柜、不锈钢浴室柜几种。

从2010年开始,出现较多的不锈钢的柜体,主产是在广东佛山。

纯实木浴室柜,经久耐用,不变形。
_ueditor_page_break_tag_


现在慢慢的材质变成了,防水的PVC,可大可小。

3、马桶的定位:
马桶跟浴室柜好是顺方向,这样感觉要舒服些,而且,在风水学的角度讲是顺风顺水的意思。
家庭卫生间通常包括厕所和浴室(多数家庭是合二为一),在选择坐便器的时候,先弄清楚,家里水管的结构,弄清楚下水管道是不是PVC管道,带不带存水弯。二,测量坑,一般的坑是300MM或者400mm,厂家预留20mm为贴砖的厚度。


选马桶重要的是,看马桶不如坐马桶,有自己感受了,才能选出合适的马桶。还有一点,越重的马桶,肯定是越好的。
_ueditor_page_break_tag_


3、在安装淋浴器的之前,定位的时候不能太高了,好是1米高,方便于后期的安装,别看花洒是一个小物件,但是它的价格却差异很大,并且它的作用也不容小觑。有些人是过敏性体质,所以要慎重的选择花洒。

4、五金挂件,不管你的卫生间大还是小,都需要这些挂件,比如双杆、单杆、手纸盒......等等,在五金挂件的保养方面,我向大家传授一个秘诀,咱们家里不是都有牙膏吗,如果挂件的表面出现小斑点的话,不用担心,很简单,用棉布加上牙膏,轻轻一擦,斑点立马消失了。

