扫描到手机
扫描到手机 新闻随时看
扫一扫,用手机看文本更加方便分享给朋友
结婚买房写谁的名字能不吃亏?情投意合的恋人终于走到了谈婚论嫁的阶段。结婚需要选择婚房。那么婚房署名及房产分配情况是怎样的?对于即将步入婚姻殿堂的新人来说,这个问题是一个不好意思开口但又不得不面对的问题!
婚前买房
婚后买房
父母出资买房
离婚判决时对房产不予处理的情况
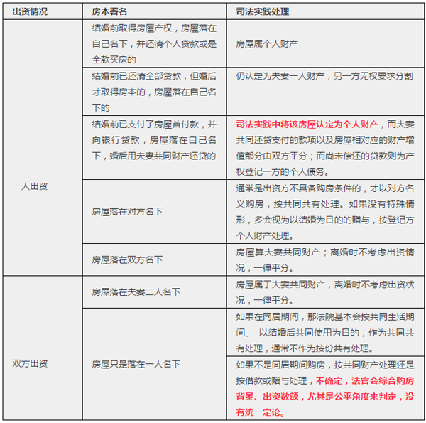
以上表格均来自法制网
更多关于:购房知识、购房技巧、楼盘信息、楼盘优惠、楼盘综合比较、购房推荐、陪购买房、砍价优惠添加小编微信(xtfw008)……
值班:阳阳
微信:xtfw123
热线:18986922089
0
朝阳大道与永康路交汇处
6900元/m²
仙桃南城朝阳大道8号(前通路与朝阳大道交叉路口向西300米)
已售完
钱沟南路与沔街交汇处
5300元/m²
湖北省仙桃市仙汉路52号 交投·满庭春
15000元/m²
仙桃市南城新区仙汉路与朝阳路交汇处
仙桃市干河办事处麦芽路(9路车直达)
5000元/m²
沔州大道与仙洪公路交汇处
6500元/m²
沔州大道以北,仙彭公路以西
18000元/m²
仙桃排湖风景区沔阳小镇
2688元/m²
仙北仙桃汉江大桥以东,滨江大道以南的交汇处
4700元/m²
仙桃市干河办事处麦芽路(9路公交车直达)
5700元/m²
仙桃市沙嘴街道钱沟南路60号(天诚酒店西门)