
喊了多年的房地产税,最近终于有了实质性的进展!
2021年10月23日,在第十三届全国人民代表大会常务委员会第三十一次会议上,通过了全国人大常委会关于授权国务院在部分地区开展房地产税改革试点工作的决定。

重点如下:
1、确定了房地产税的征收对象:居住用地和非居住用地等各类房产,不包括已发拥有的农村宅基地及其上住宅;
2、确定了实施办法:国务院制定房产税试点具体办法,试点地区人民政府制定具体实施细则;
3、确定了施行时间:公告发布之日起五年。

在小编看来,试点在前,立法在后,房地产税进入倒计时。房地产市场过热的城市大概率会成为率先试点城市,短期内对购房者的情绪带来冲击,而各地受此影响不一。
总之,此次新政,威力不容小觑!一批专职炒房客,瑟瑟发抖!

(仙桃楼市最新信息及购房群等,可添加小编二维码咨询)

房地产税到底是什么?
广义的房地产税是一个综合性概念,是一个税收体系,包括一切与房地产经济运动过程有直接关系的税,包括耕地占用税、土地增值税、契税、房产税、城镇土地使用税、城市维护建设税等,存在于房屋开发环节、交易环节以及持有环节中。
狭义的房地产税通常指房产税,即当下公众普遍较为关注的针对保有环节的税收。目前,国内房产税依据1986年颁布的《中 华人民共和国房产税暂行条例》征收。
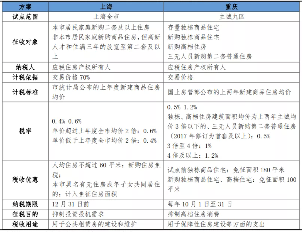
上海和重庆试点房产税细则梳理

▲来源:上海、重庆房产税试点文件
现在国内缴纳房产税(即狭义的房地产税) 的城市只有两个,一个是上海、一个是重庆, 而且都是在试点。
从试点的效果来看,房产税的试点并没有影响到沪渝两地的房价,说明从保有环节加征房产税不会对房价长期趋势带来反转,仅起到短期平抑房价的作用,但其对房地产供需关系的影响可能在长期来看并不对房价具有决定性,而更多取决于金融政策、土地供应以及人口流动等因素。


手握多套房的人要小心!
房地产税的威力究竟有多强,具体还要等征收细则的正式公布。目前呼声比较高的有按人均面积征税。例如,规定人均免征面积是40㎡,一家三口120㎡以内的房子免征,超出面积再征税。当然,还有按照“首套免征”、“按租金评估价起征”、“阶梯税率”等方式。
当前市场环境下,谨慎出手自然是对的。毕竟“房住不炒”的大基调未变,“共同富裕”又来定调。不管中国房地产税未来怎么征收,有个现实是:现在手上有多套房的人要小心了!因为房子越多,未来缴税也就越多。

如果你手握多套房,尤其是高负债的炒房客,建议你接下来可以考虑重新调整。房子不求多,因为一旦房产税开征,多套房可能会成为“累赘”,增加你的负担,留下最好的即可。当然,也有人认为,那些手握多套房的房东,为了避免多缴纳房产税,一会大量抛售二手房,二会让空置房子涨租金,最终的压力仍会落到租客身上。
建议在小县城买的房或者老家拆迁分的房子,没有必要全部都留下,尽量选择地段好、品质好的大开发商,优质房产才会更保值。房子在精,不在多!


房地产税来了,房价会跌吗?
房地产税的任何风吹草动,都挑动着买房人的敏感神经。房地产税来了,房价会降吗?
房产税更多是为了抑制楼市过热,而房地产税是为了逐步取代地方土地财政。出台房地产税,意味着地方可以有源源不断的财政来源——因为只要你持有一定量的房产,每年都要缴税。

政府出台房地产税的目的不是为了打压房价,但是短期肯定会影响楼市,影响房价。一旦开始征税,短期市场势必恐慌,可能就会造成抛房、降价大甩卖的情况发生。
但从长期来看,房地产税是构建长效机制的重要手段,对房地产市场起到压舱促稳的作用。它的作用也远不止调节房地产市场,还有构建完善的税收机制,解决中央和地方的财政分配等。

因此,房地产税出台短期会影响房价,长期来看,房价涨跌最终还是取决于市场供求关系。
房地产税的落地,是房住不炒基调下的有力举措,共同富裕,不再停留在口头。
对于拥有多套住房的人来说,应当精简并优化房产配置。而目前无房的朋友,则不需要对此有着过于恐慌,安安心心在优质城市中攒钱攒资格,就是最好的应变之道。
这也是我们一以贯之的理念:选准了好的地段,才能抵抗各个层次的风险,穿越波动的周期。
对此,你怎么看?
— END —
无论您有任何买房疑问
可以添加小编微信(xtfw666)
进行提问咨询
仙桃楼市头条为你一对一解答~
