2023年,楼市暖风频吹,降房贷利率、住房公积金调整、降存量房贷利率等等各类利好政策扎堆出现,维护房地产市场稳定发展成为重要信号!
这些政策的出台,目的都是在于刺激楼市需求的增加,保证楼市稳定发展。一起回顾一下,2023年仙桃市都有哪些楼市政策出台!
仙桃楼市年度政策事件
2023.6.20
LPR迎来双降
6月20日,中国人民银行公布最新贷款市场报价利率(LPR)为:1年期LPR为3.55%,5年期以上LPR为4.2%,较上期各降10个基点。仙桃首套房商贷利率降至3.8%,历史新低。

2023.6.25
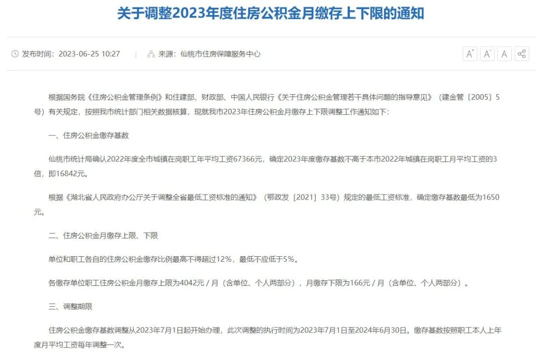
仙桃住房公积金月缴存上下限调整
自2023年7月1日至2024年6月30日,确定2023年度住房公积金缴存基数不高于16842元,缴存基数最低为1650元;调整单位职工月缴存上限为4042元/月,月缴存下限为166元/月。

2023.6.26
仙桃调整住房公积金政策
取消公积金不得有二次以上贷款限制;二孩及二孩以上家庭购房,其最高贷款额度(60万)上浮20%;取消“主借款人账户需保留6个月缴存额”的限制;阶段性住房公积金政策延续至2024年6月30日(购买首套房、二套房以及二手房和商业贷款转公积金贷款的,最高贷款额度为60万元,异地缴存申请贷款按原政策执行。购买首套房和改善性住房贷款最低首付比例均为20%)。

2023.8.25
推动落实“认房不用认贷”政策措施
三部门联合印发《关于优化个人住房贷款中住房套数认定标准的通知》,推动落实购买首套房贷款“认房不用认贷”政策措施。

2023.8.31
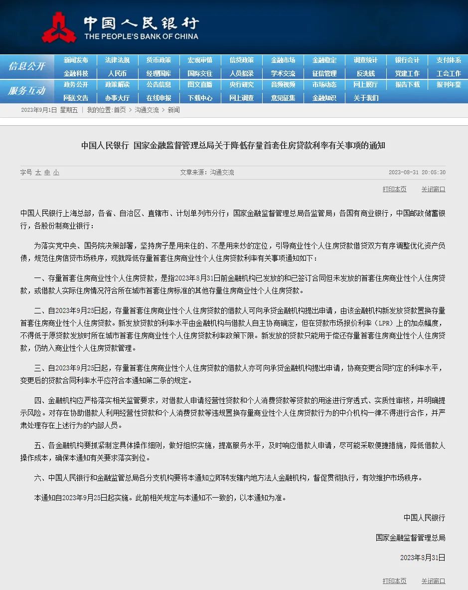
通知降低存量首套住房贷款利率,调整优化差别化住房信贷政策
8月31日晚间两部门接连发文,一文就“降低存量首套住房贷款利率”做出操作说明,另一文明确首套住房商贷最低首付统一不低于20%,二套住房最低首付统一不低于30%,另二套住房商业性个人住房贷款利率政策下限调整为不低于相应期限贷款市场报价利率加20个基点。(仙桃市购买二套住房商贷利率调整为4.4%。)


2023.9.25
首套存量房贷利率正式下调
9月25日起,符合条件的存量首套住房商业贷款利率完成下调,普遍调整至4.2%和4.3%不等。
2023.10
仙桃推出相关购房补贴政策
针对医生、老师、二胎、三胎等客户群体,推出购买指定房源每平减500-1000元不等购房补贴,城区11个项目参与补贴。
2023.11.13
仙桃开通“商转公”业务
11月13日,市住保中心与湖北银行仙桃支行签约,开通我市商业银行个人住房贷款转换住房公积金个人住房贷款顺位抵押业务。(目前开通“商转公”直转业务的委托银行仅为湖北银行,其他银行暂不支持。)
2023.12.25
仙桃公积金贷款政策调整
从2024年1月1日起,购买首套住房,公积金贷款额度核定暂不与借款人住房公积金缴存时间系数和账户余额挂钩。

友情提示:)
1、本文相关政策信息来源:仙桃市住房保障服务中心、中国人民银行、住建部等公开信息平台;
2、本文相关政策统计截止时间:2023年12月31日。
END
长按识别小编号(xtfw123)
更多买房资讯、城建动向与您共享!
