
不平凡的2022年已经过去,回望这一年的楼市,房地产行业频频放大招,各种利好政策层出不穷。
国家层面降息降准、三次下调LPR、适度优化调整限购限售、重申房地产是“支柱产业”,要释放住房消费潜力,打气力度前所未有。
而落地仙桃楼市,也是一大波利好不断释放,直接降低购房成本,推动市场信心重塑逐步回暖。
今天,就请大家跟着小编的步伐,一起回顾2022年那些楼市利好政策。

1、央行罕见全面降息,发改委鼓励促进住房消费健康发展
1月20日,央行公布最新报价,LPR迎来双降,1年期LPR下降10个基点,为3.70%,5年期以上LPR下降5个基点,为4.60%。这是自2020年4月以来,时隔20个月首次出现下降。

2、保障性租赁住房有关贷款不纳入房地产贷款集中度管理
2月8日中国人民银行、中国银行保险监督管理委员会发布《关于保障性租赁住房有关贷款不纳入房地产贷款集中度管理的通知》,明确保障性租赁住房项目有关贷款不纳入房地产贷款集中度管理,鼓励银行业金融机构按照依法合规、风险可控、商业可持续的原则,加大对保障性租赁住房发展的支持力度。
3、政府工作报告稳地价、稳房价、稳预期,因城施策促进房地产业良心循环和健康发展
3月5日第十三届全国人民代表大会提出,继续保障好群众住房需求,坚持房子是用来住的、不是用来炒的定位,探索新的发展模式,坚持租购并举,加快发展长租房市场,推进保障性住房建设,支持商品房更好满足购房者的合理住房需求,稳地价、稳房价、稳预期,因城施策促进房地产业良性循环。
4、银保监会强调完善房地产长效机制,支持改善和刚性住房需求
4月22日银保监会党委召开会议传达学习国务院金融委专题会议精神时强调,要持续完善“稳地价、稳房价、稳预期”房地产长效机制,支持改善和刚性住房需求,促进房地产业良性循环和健康发展。
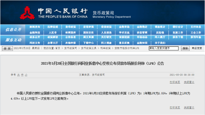
5、央行第2次下调LPR
5月20日,1年期LPR维持3.70%不变,5年期以上LPR下调15个基点至4.45%。

6、33项一揽子稳经济措施出台,房地产因城施策继续发力
5月31日 《国务院关于印发扎实稳住经济一揽子政策措施的通知》涉及财政政策、货币金融政策、稳投资促销费等政策、保粮食能源安全政策、保产业链供应链稳定政策,保基本民生政策六个方面33项措施。
7、关于调整差别化住房信贷政策有关问题的通知
5月15日,央行、银保监会联合发布《关于调整差别化住房信贷政策有关问题的通知》,宣布房贷降息!
9月29日,央行和银保监会联合发布《关于阶段性调整差别化住房信贷政策的通知》,宣布:2022年6-8月份新建商品住宅销售价格环比、同比均连续下降的城市,在2022年底前,阶段性放宽首套住房商业性个人住房贷款利率下限。
8、全年第三次降息!
8月,1年期LPR从3.70%下调至3.65%,5年期以上LPR从4.45%下调至4.3%。
9、居民换购住房个人所得税给予退税优惠
9月30日,财政部与国税总局发布《关于支持居民换购住房有关个人所得税政策的公告》,提出自2022年10月1日至2023年12月31日,对出售自有住房并在现住房出售后1年内在市场重新购买住房的纳税人,对其出售现住房已缴纳的个人所得税予以退税优惠。
10、决定下调首套个人住房公积金贷款利率
中国人民银行决定,自2022年10月1日起,下调首套个人住房公积金贷款利率0.15个百分点,5年以下(含5年)和5年以上利率分别调整为2.6%和3.1%。
第二套个人住房公积金贷款利率政策保持不变,即5年以下(含5年)和5年以上利率分别不低于3.025%和3.575%。

11、央行、银保监会发布金融支持房地产的16条措施
具体措施包括:1、稳定房地产开发贷款投放;2、支持个人住房贷款合理需求;3、稳定建筑企业信贷投放;4、支持开发贷款、信托贷款等存量融资合理展期;5、保持债券融资基本稳定;6、保持信托等资管产品融资稳定;7、支持开发性政策性银行提供“保交楼”专项借款;8、鼓励金融机构提供配套融资支持;9、做好房地产项目并购金融支持;10、积极探索市场化支持方式;11、鼓励依法自主协商延期还本付息;12、切实保护延期贷款的个人征信权益;13、延长房地产贷款集中度管理政策过渡期安排;14、阶段性优化房地产项目并购融资政策;15、优化租房租赁信贷服务;16、拓宽租房租赁市场多元化融资渠道。
12、央行降准,释放5000亿元
为保持流动性合理充裕,促进综合融资成本稳中有降,落实稳经济一揽子政策措施,巩固经济回稳向上基础,中国人民银行决定于2022年12月5日降低金融机构存款准备金率0.25个百分点(不含已执行5%存款准备金率的金融机构)。本次下调后,金融机构加权平均存款准备金率约为7.8%。


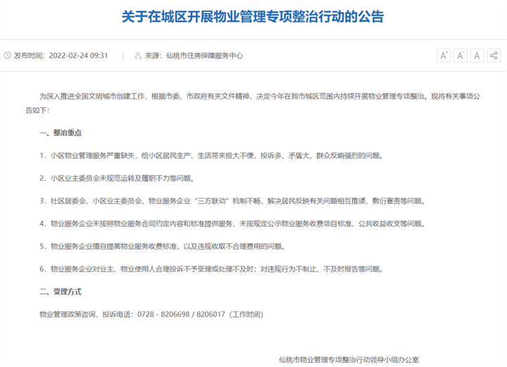
1、关于在城区开展物业管理专项整治行动的公告
为深入推进全国文明城市创建工作,根据市委、市政府有关文件精神,决定今年在我市城区范围内持续开展物业管理专项整治。
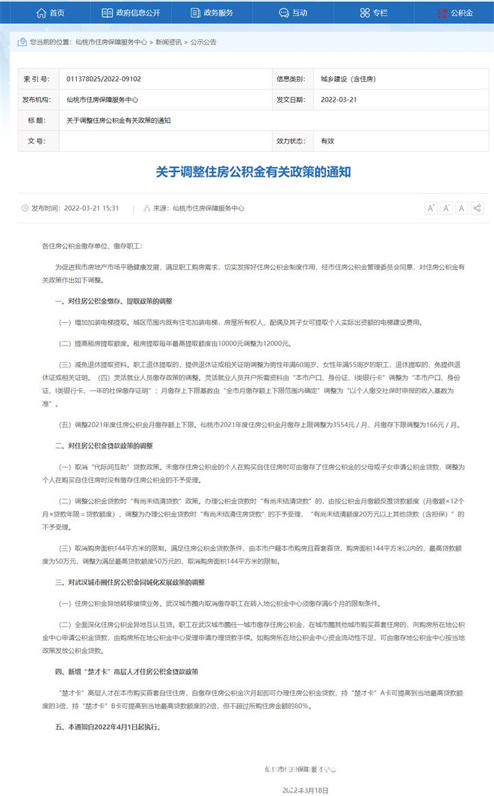
2、关于调整住房公积金有关政策的通知
3月21日,仙桃市住房保障服务中心发布《关于调整住房公积金有关政策的通知》。
通知中不仅公布了对仙桃市住房公积金缴存、提取政策的调整,对住房公积金贷款政策的调整,更重要的是公布了“对武汉城市圈住房公积金同城化发展政策”的调整。
3、关于住房公积金阶段性支持政策的通知
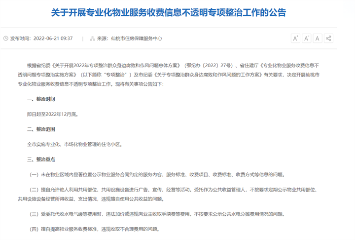
4、关于开展专业化物业服务收费信息不透明专项整治工作的公告
2022年6月18日,仙桃市物业管理专项整治行动领导小组办公室发文,决定开展仙桃市专业化物业服务收费信息不透明专项整治工作。
5、关于调整2022年度住房公积金月缴存上下限的通知
2022年6月27日,仙桃市住房保障服务中心发文,宣布调整我市2022年住房公积金月缴存上下限。
6、仙桃市促进房地产市场平稳健康发展的意见
2022年6月29日仙桃市发布促进房地产市场平稳健康发展的意见,其中重点指出:
1、农村居民转入城区人口家庭的,可享受公共租赁住房或公共住房租赁补贴政策,可申请缴纳住房公积金。其中,住房公积金连续缴存(不含补缴)6个月及以上的,在购房时可享受住房公积金贷款政策;在市区购买首套商品住房的,在办理不动产登记时,一次性给予2000元水电、燃气补贴,同时享受以下契税补贴政策:购房面积在90平方米(含)以下的,对缴纳的契税给予80%财政奖补;购房面积在90—144(含)平方米的,对缴纳的契税给予50%财政奖补。
2、对购买新建商品住房且面积不超过144平方米的,按以下方式给予购房契税补贴:
(一)2022年7月1日—9月30日期间购买新建商品住房并网签成功的,财政补贴所交契税的80%;
(二)2022年10月1日—12月31日期间购买新建商品住房并网签成功的,财政补贴所交契税的50%;
(三)因房屋被政府征收,选择货币补偿且重新购置房屋的,成交价格不超过货币补偿部分,免征契税。个人取得的拆迁补偿款,按有关规定免征个人所得税。
2020年10月20日,仙桃市住房保障服务中心发文,宣布购买首套房、二套房或第二次申请公积金贷款的,以及二手房和商业贷款转公积金贷款的,最高贷款额度为60万元。异地缴存职工申请贷款按原政策执行。
购买首套房和改善型住房贷款最低首付比例为20%。

8、实现二手房带押过户
”12月2日,市民黄为为与买方魏为在市民之家不动产“一窗联办”窗口成功办结了我市首笔二手房“带押过户”登记业务,标志着这项便民利民服务新举措正式落地。
结语:不得不承认,今年救市力度深入人心,政策面持续宽松向好,仙桃也通过一系列的举措来恢复市场信心。2023年已经到来,仙桃楼市会不会迎来新的转机,让我们拭目以待!

END
长按识别小编号(xtfw110)
更多买房资讯与您共享!
